特别提醒
本页面所列内容绝大部分经过校验,但不排除存在有过期和失效的内容,请以现行制度的要求和财务经办老师的意见为准。
使用方式
在本页面上按键盘上的Ctrl+F,调出页面搜索功能进行关键词搜索。搜索您想查询的内容。
财务处网站
财务报销互助讨论QQ群

相关学习文档下载
日常报销内容及注意事项
报销常见问题
经费审批
具体规定详见《广东财经大学经费支出审批与报销管理办法》。
为了实现内部控制目标,项目负责人自己的票据不能由自己审批,须单位负责人审批;单位负责人的票据须要书记审批,不设书记的单位须分管校领导审批。
审批人员须回避本人、配偶、直系亲属经办的经费支出审批业务。
发票报销时间
除科研经费卡外其他项目支出的费用,当年5月31日前可报销上一年度的发票,5月31日后只能报销当年的发票;
科研经费卡项目,因部分项目资金未能及时到账,可报销项目立项后最近三年的发票,如科研项目是2017年8月立项,现只能报2019、2020、2021年的发票。
支付方式
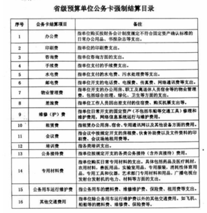
公务卡结算方式
根据《关于进一步加强和深化公务卡改革工作的通知》(粤财支付〔2014〕13号)规定,对于纳入国库集中支付的财政性资金必须严格按规定实行公务卡结算,对于使用学校安排预算或其他自有资金,鼓励使用公务卡结算。凡使用公务卡结算的支出,可不受3000元对公转账的限制。
我校公务卡是工商银行,以628288开头。
其他方式
除的士费、网约车费、快递费(邮寄费)、签证费外,其他所有财政资金支出必须通过公务卡结算,并将报销资金转回公务卡(非公务卡支付的部分金额不能转回公务卡),并附上公务卡支付凭证。支付凭证必须显示公务卡信息,否则须附上公务卡复印件。

报销事由
注意事项:科研课题报销的事由,应该注明“购买科研课题xxx”、“科研课题调研租车费”等等,体现科研项目的相关费用支出。
借款(暂付款)问题
具体规定详见《广东财经大学暂付款管理办法》。
暂付款原则:“按时结算(归还)、专款专用、谁办谁还”
任何项目的支出(除的 士费、网约车费、快递费、邮寄费、签证费外可用现金外),金额超过3000元支出的原则上对公转账或使用公务卡支出,对公转账、没有发票的需要先借款。
经办人在财务管理系统借款业务模块填写报销确认单(一式三份,自己保留一份、交给财务处两份),办理好相关审批手续后,再办理借款。
发票问题
发票内容写明详见清单的,须是由国税系统打印出来的清单,并有经办人和证明人签名。
票据原件丢失须向票据出具单位取得存根联或记账联复印件,加盖票据出具单位财务专用章或发票专用章,并由当事人书面说明事由,经费负责人签名方可报销。
预存和充值内容发票不能报销。
取得国外票据为外文的,必须将票据的关键内容翻译成中文并由外事管理部门审核签字,涉及汇率换算的,由外事管理部门换算并签字确认。
项目负责人配偶、直系亲属的票据、网报确认单中联系人为与项目负责人为同一人的票据和网报确认单中收款人与项目负责人为同一人的票据,除项目负责人签字外,还需要单位负责人签名。注意:非科研项目的全部支出都需要单位领导审批,由归口管理部门分配到个人的专项经费,归口管理部门未确定支出范围和结构的,由归口管理部门主要负责人审批。
电子发票的打印大小不能小于A4纸的二分之一,支付凭证的打印大小不能小于A4纸的四分之一。
不能用签名章盖代替手签,签名要写在发票备注栏上。注意:不要在发票上写事由,签名不能遮盖有效信息。
涉及到政府采购物品需采购与招投标中心审签;单价超过200元的物品需要办理低值易耗品手续。
金额超过3万元的发票需提供学校(工会)与对方单位签订的合同。注意:同一天同一地方的票据累计超过3万元的也需签合同。
发票范例(√)



错误做法(×)


日常报销模块下的具体内容及注意事项(共24个模块)
办公费
主要内容:日常办公用品购置等
注意事项:购物发票需提供发票系统打印的明细清单和经办人、证明人签名;与工作无相关性的图书等不能报销(如幼中小学学习书籍等);墨粉、硒鼓、专用纸张、灯泡等以及标准以下的移动硬盘、内存条等在专用材料模块填报,不在此模块报销。
打印复印冲印费
主要内容:复印费、打印费、装订费、冲印费等
注意事项:发票要写上具体数量和金额,数量单位不能简单写“批”。
印刷费
主要内容:各类学习手册、纪念册、宣传册、入学手册、票据等的印制等。
注意事项:属于政府采购范围,需在政府指定的印刷厂印刷,并经采购与招投标中心审签确认。
咨询费
主要内容:各类业务信息等的咨询等
注意事项:属于政府采购范围的,按我校政府采购管理办法,金额超过5000元,必须附上开具发票单位出具的明细清单。
邮电费
主要内容:快递费、邮寄费及传真费、电话费、宽带费、信息使用费等。
注意事项:只有科研项目有预算安排的科研项目人员的电话费才能报销,须附上科研项目立项预算佐证。
公务用车运行维护费(后勤处)
主要内容:学校车辆用于公务交通的费用支出等
注意事项:特指学校车辆费用核算,非学校车辆费用勿用。
非公务用车运行维护费(不常用)
主要内容:学校车辆用于非公务交通的费用支出等
注意事项:特指学校车辆费用核算,非学校车辆费用勿用。
科研用车维护费(主要为横向课题报销内容)
主要内容:科研项目用车的燃料费、过路桥费、停车费;报销事由:科研课题调研用车的燃料费/过路桥费/停车费。
注意事项:特指有车辆维护费预算的科研项目,填报前请确认是否有预算、预算是否足够。月保年保的停车票不能报销。
非科研租车费
主要内容:非科研项目租用车(的士费、网约车费、租车费)
科研租车费
主要内容:科研项目租用车(的士费、网约车费、租车费)
注意事项(科研和非科研租车):
同车号、同时段的联号出租车发票不予报销;
非科研项目支出的租车费的士票需每张票写上起止地点和签名;
租汽车的租车费用需附上出租单位出具的行程单;
网约车报销单据500元以上或同一天同一单位发票报销单据金额超过500元的,须附行程单。
的士票范例:非科研租车费需注明人员与行程;科研租车费只需注明人员。

维修(护)费
主要内容:设备、房屋建筑物、公共设施、室内装修、网络系统筹维修支出。
注意事项:请按业务内容选择具体的模块填报;维修金额5000元以上的附系统开具的清单。
物业管理费(后勤处)
主要内容:校园的物业管理费,包括综合治理、绿化、卫生等方面的支出。
注意事项:请按业务内容选择具体的模块填报。
租赁费
主要内容:租赁办公用房、宿舍、设备等方面的支出。
注意事项:1万元以上的需提供学校与对方签订的合同。
工会经费
主要内容:学校工会经费(含下拨给部门工会的经费)于学校职工的工会活动支出。
注意事项:
职工节日慰问品仅限于如普通粽子、普通月饼、米、面、油、肉、蛋、奶、水果、干果等,不可发放现金、购物卡、代金劵和购买美容类产品等,发放实物须实名签收;
除了慰问病人和困难职工,可选择现金支付以外,各类比赛奖励(补助)须通过劳务系统发放。
慰问和奖励(补助)发放标准按严格按粤财大教工[2018]15号执行,校工会和分工会不能重复发放;运动员比赛前的训练不得发放训练相关补助。
工会活动每人每餐不能超过50元,并附上参加人员名单。
学生活动费
主要内容:学生举行各种活动的相关费用支出。
注意事项:学生活动(工作)经费卡和其他经费卡发生的学生活动相关费用从该模块填报;大型活动必须附学校或学院的活动方案,涉及发放奖品(纪念品)的必须提供活动方案,并附上签收表。
人才引进费
主要内容:学校引进人才发生的各项费用支出,包含安家费、科研启动费等。
注意事项:人才引进经费卡发生的全部费用和其他经费卡发生的人才引进相关费用从该模块填报;科研启动费支出须人事处和科研处负责人签名,按日常经费支出要求审批。
体育维持费(体育部)
主要内容:学校体育设施设备的购置、维护、体育训练和比赛等方面的支出等。
注意事项:体育维持费和专项体育比赛支出费用从该模块填报。
离休人员疗养费(人事处)
主要内容:离休人员疗养发生的各项支出
注意事项:离休人员疗养发生的各项费用全部从该模块填报。
离退休人员活动费(人事处)
主要内容:离退休人员举办各种活动发生的支出
注意事项:老干费卡支出的各项活动费用全部从该模块填报。
实习实践费
主要内容:学生实习实践发生的各种费用支出。
注意事项:学生实习经费卡全部支出和其他经费卡发生的实习实践费用支出。
版面出版费
主要内容:师生发表论文或出版专著费用支出。
注意事项:
发表论文需提供录稿通知书或发表文章目录和刊物封面;
出版专著需提供合同,个人科研经费支出的出版合同可个人和出版社签订外,非科研支出的必须是学校与出版社签订;
国家社科基金项目不能报销版面费。
专用材料费
主要内容:不满足固定资产标准,或容易损耗的日常专用材料支出,具体包括墨粉、硒鼓、专用纸张、灯泡等以及标准以下的移动硬盘、内存条、实验室用品、消耗性体育用品等。
注意事项:属于政府采购范围的材料,按政府采购有关规定执行
委托业务费
主要内容:委托外单位办理业务而支付的相关费用;科研经费转拨出学校、与校外单位合作办学等分成款。
注意事项:纳入政府采购范围的委托业务费(咨询、审计服务等),按政府采购有关规定执行;无合同的小额委托业务费须简要说明具体事由。
宣传广告费
主要内容:购买宣传用品以及在报刊、杂志、网络、电视、宣传栏等媒介上发布的各类宣传及广告信息所发生的费用等。
注意事项:
纳入政府采购范围的宣传广告费执行政府采购相关规定;
无合同的小额宣传广告费须简要说明具体事由,宣传用品的报销参照办公用品的相关规定。
相关问答
问:电子发票的签名“本电子发票是唯一报销凭证,如有重复报销,后果自负”,现在是要写到哪里? 答:在网上报账的时候打勾了就已经等于承诺了,现在不需要写这句话。
问:邀请的省外专家来校讲座,已订了票,但因疫情原因讲座取消了,产生的退票费在哪个模块报销呢? 答:发生退票费,在日常费用模板里面,选其他大类报销就可以。
问:网上填报销的时候,很多内容比如车费,快递费,填报完后告诉我说已经超过限额了。应该在哪里查看该项目剩余经费可以报销的内容呢? 答:先判断项目剩余的总经费够不够。如果这个是教研项目的话,应该属于超过预算额度问题,请找李老师,办公电话6207。
问:学院购买的折叠床,应该在哪个类目里报销呢? 答:超过200元,在资产平台做低值耐用品的报增,报销要求参考固定资产报销。报销类别选择——其他类-其他。
问:滴滴费用可以报销吗? 答:可以报销,仅限市内。单次报账超过500元的滴滴发票还需要提供行程单。
问:人才引进费的发票可以报销至什么时候? 答:按纵向课题管理后,按经费下拨后近三年都可以报销。
问:去年的发票可以报销吗? 答:正常情况下,当年 5月31日之前投递(含当天)可以报销去年的发票。
其他注意事项
核对金额与附件张数
邮寄费、油费、滴滴、的士票不用支付凭证
摘要不可出现:办公、会议等统称;应为发票上开票内容,如果内容较多,可加上等等。
购买实物类(笔、书籍)需2人签名
报图书、文具需提供明细清单
人才引进费的审批需科研处领导和人事处领导签名
版面费需录稿通知
公务接待费需要公务接待流程,提供公务接待申请表
校内餐费结算单需部门负责人签名
交通费摘要:市内交通费
清单要单面打印
发票金额可大于实际报销金额
借款业务
相关问答
问:国外期刊,超过3000元可以先垫款吗?不然怎么办? 答:国外期刊的版面费一般都是不能用公务卡支付的,超过3000元只能先借款。但如果国内有机构代理的话,一般代理机构给的支付链接,是可以用公务卡支付的。
固定资产报销
涉及固定资产采购的,在固定资产模块报销,需要办理固定资报增手续,并附上固定资产报增审批表和报增单。


相关问答
问:请问进度款是不是可以先走日常办公费用,因为还没有验收,固定资产编号都还没有? 答:还是要走固定资产报销模块,您需要先到资产平台登记,拿到编号。详情请询问后勤处资产科
公务接待及餐费报销内容及注意事项
主要内容:餐费、住宿费、交通费等。
注意事项:
接待费从接待费模块填报,须提供来访单位公函、公务接待审批表和公务接待清单等,缺一不可,接待标准须符合《广东财经大学公务接待管理办法》的规定。
财政项目不能列支公务接待费、校内餐费和工作餐等。有预算额度的科研项目支出餐费从工作餐模块填报。
差旅系列
国内(非科研)差旅费报销内容及注意事项
主要内容:临时到常驻地以外地区公务出差所发生的城市间交通费、住宿费、伙食补助费和交通补助费等非科研差旅费。
需提供出差日期前通过网上办事大厅办理的《出差审批表》;
经费支出必须有完整的出差票据(城市间交通费、住宿费等),除学校安排科研资金支出外,实名车票和附登机牌的机票不需附支付凭证,其他票据需附支付凭证;转签、退票费用须单位负责人审批;
乘坐飞机的,可以报销机场往返市区接驳专线费用、民航发展基金、燃油附加费;从出发地到机场或从机场到目的地的士票(网约车费)不予报销;
经批准,可选择公务交通费定额包干的方式,自行解决交通工具,但必须提供路桥票等佐证材料为依据,不得再以任何形式报销城市间交通费。
注意:部门党政正职提供《领导干部外出审批表》;教职工由部门行政负责人审批;学生由所在院系书记审批;退休人员由退休前所在单位行政负责人审批;校外人员作为校内人员随从人员一同审批。
国内(科研)差旅费报销内容及注意事项
主要内容:临时到常驻地以外地区公务出差所发生的城市间交通费、住宿费、伙食补助费和交通补助费等科研差旅费。
注意事项:详见《广东财经大学差旅费管理办法》文件和《广东财经大学省内乘用非公共交通工具出差定额包干管理办法》(粤财大〔2021〕20号)文件。
需提供出差日期前通过网上办事大厅办理的《出差审批表》;
除学校安排科研资金支出外,实名车票和附登机牌的机票不需附支付凭证,其他票据需附支付凭证;转签、退票费用须单位负责人审批;
乘坐飞机的,可以报销机场往返市区接驳专线费用、民航发展基金、燃油附加费;从出发地到机场或从机场到目的地的士票(网约车费)不予报销;
住宿费标准参见:《中央和国家机关工作人员赴地方差旅住宿费标准明细表》文件
调研差旅费最高按8天报销伙食和市内交通补助;
经批准,可选择公务交通费定额包干的方式,自行解决交通工具,但必须提供路桥票等佐证材料为依据,不得再以任何形式报销城市间交通费。
国(境)外差旅费费报销内容及注意事项
主要内容:符合中央或省有关因公出国(境)管理规定,已纳入年度因公出国(境)预算管理的各类出国考察、学习、交流团队人员所发生的国际旅费、国外城市间交通费、住宿费、伙食补助费、公杂费等支出。
注意事项:
须提供因公出国(境)人员公示材料、出国审批表、国际处折算外币为人民币的资料及相关票据等;票据需附支付凭证;需国际交流处审批。
国外访学不通过该模块填报,通过培训费模块填报。
操作详情
操作示例1:

操作示例2:

相关问答
问:报销出差费用。设置了人员的行政级别,正厅级领导的实际出差住宿费450元,但系统自动弹出住宿标准225元,老说住宿超标,请问该怎么处理? 答:补助天数没填好。补助天数为1天,意思是午休房,住宿只能按半天标准;过夜的需要填写补助天数为2天以上。
会议及培训系列
会议费报销内容及注意事项
主要内容:相关部门组织召开的各类会议所发生的场地租用费、住宿费、伙食费、交通费、文件资料印制费等会议费用;以及广州校区人员参加广州市四区内会议的费用,佛山校区人员参加三水区内会议的费用。
注意事项:
举办会议参照《省直党政机关和事业单位会议费管理办法》的通知标准执行;须提供会议审批报告(含会议预算)、合同或协议、会议通知、会议费用清单、到会人员签到表等资料。发生的支出事项属于政府采购范围的,须按规定办理政府采购手续。
参加会议的需提供会议通知、相关票据等材料。
根据八项规定精神,各级党政机关一律不得到八达岭、十三陵、承德避暑山庄八庙、五台山、太湖、普陀山、黄山、九华山、武夷山、庐山、泰山、嵩山、武当山、武陵源(张家界)、白云山、桂林漓江、三亚热带海滨、峨眉山-乐山大佛、九寨沟-黄龙、黄果树、西双版纳、华山21个风景区开会、培训。
培训费报销内容及注意事项
主要内容:相关部门或项目组自行组织或参加外单位组织的各类培训项目所发生的场地租用费、住宿费、伙食费、交通费、文件资料印制费等;广州校区人员参加广州市四区内培训的费用,三水校区人员参加三水区内培训的费用;学校集体安排外出培训;海外研修人员的费用。
注意事项:
举办培训参照《广东省财政厅关于印发省直党政机关和事业单位会议费管理办法》的通知标准执行;相关报销要求参照举办会议的要求。
海外研修费用报销需提供公示材料、会议纪要、研修合同、相关票据、国际处的外币折算成人民币资料。
学校统一安排到外地参加的培训据实报销,不给予任何补助,无需填写出差审批表,但需要注明学校安排培训的文件文号。
薪酬、劳务费报销要求及注意事项
注意事项:
写清具体事由,如“×××劳务费(课酬、稿酬等)、发放课题组成员绩效”。如果事由过于简单,会被退单。
劳务费的制单只有当月制单,当月发放才有效。注意:上月制单被退回的当月要重新修改后才能提交。
一般的业务经费卡(含财政专项),除可发放专家劳务费和学生的劳务费外,原则上不能给校内老师发放劳务。注意:不能发放承办会议工作人员的劳务费。
劳务费的发放不能由自己或配偶审批。单位负责人在名单内则需要另一位签名,如两人均在名单内则两人都签名即可。
讲座的劳务费票准严格按《广东财经大学学术讲座酬金支付规定》(粤财大〔2017〕116号)文执行,严禁超标准发放。讲座审批表中必须注明讲座人的职称、讲座时长。
科研项目应有预算才能据实发放劳务费,原则上不能发放给校内事业编制的职工;可以通过计提的科研项目间接费用,发放课题组成员绩效。
学校预算安排经费不能发放本部门员工劳务费。
相关问答
问:校内人员单位发”的模板,不分“按应发计税”和“按实发计税”。是吗? 答:不分。
问:什么原因导致出现“不满足模板发放名单策略人员”的情况? 答:例如选了校外的发放模板就必须是选定和发校外人员
问:上个月提交的劳务费,现在系统变回制单状态(之前是待处理状态),能不能查到退单的原因? 答:意思就是已经退单了。到财务处查找该单,需要重新做单。现场才能看到退单原因,这个功能未上系统。
问:取消劳务费清单时,系统提示“取消委托将会影响本清单中某人的个税计算,如果的确需要取消,请联系财务管理岗取消”。 答:取消劳务费清单的,找李老师,办公电话020-84096167。
问:请问间接经费报销的绩效是在哪里选择? 答:劳务薪酬系统里选择间接费
问:校内校外人员税金多少额度起征? 答:给校内学生的劳务费5000以上才要缴税。给校内老师的劳务费合并当月工资薪金计税,当月收入起征点是5000元。校外人员劳务费800元以上要缴税。
其他不规范、不符合要求事项
报销事由不完整、不规范,报销内容与选择的报销模块不符。
经办人签字不规范、无法辨认,冒充领导签名或盖领导签名章。
电子发票和支付凭证不规范,订单信息仅以短信作为支付凭证依据。
同一张电子发票重复使用或修改后使用。
有意化整为零报销规避审批或签订合同的。
对公转账支付给个人,发票、合同的单位与支付单位不一致。
购买实物的发票没有验收入签名。
要求财务人员直接修改报销单相关信息。
课题预借发票注意事项
到财务处网站下载《预借票据申请表暨承诺函(一式二份)》并填写;
到科研处分配科研经费卡号;
到财务大厅,办理设立项目号和借发票的事项。

